Introduction
Radiation detectors are widely used in heavy-ion collision experiments to study nuclear structures and reactions. The kinematics of the secondary protons, neutrons, and ions can be effectively measured using detectors. The coincident measurement of secondary particles and particle-photon coincidence provide insights into the collision dynamics, energy level structure, or other internal states of the participants. Low-pressure parallel-plate avalanche counters (PPACs) [1-3], semiconductor silicon detectors [4], and solid scintillation detectors [5] are among the most commonly used detectors in the above-mentioned situations. PPAC is better suited than scintillation detectors for fast timing and position measurement. Subnanosecond and submillimeter resolutions can be achieved simultaneously on a sensitive area of several hundred cm2. PPAC detectors are more radiation-tolerant and cost-efficient than silicon detectors.
To study Coulomb excitation of atomic nuclei [6], we developed a PPAC array. It consists of 20 PPAC units that can cover almost a 4π solid angle around a solid target, similar to the CHICO2 array [2]. During the collision between the projectile and target nuclei, both may become excited through Coulomb interactions. Soon after excitation, gamma rays were emitted during deexcitation. The PPAC array detects the two-dimensional positions and the flight time difference of the recoil and scattered nuclei; thus, nucleus identification and Doppler correction of the gamma-ray energy can be performed [7]. Each PPAC unit is capable of sub-nanosecond time resolution, which is obtained via the signal from the membrane electrode, and sub-millimeter position resolution, enabled by the four signals from two perpendicular delay lines. The delay-line and membrane signals had opposite polarities. They are immediately processed by the preamplifiers, which output negative voltage pulses to the discriminators, that is, both positive and negative detector current pulses should be converted to negative voltage pulses. Because each PPAC unit requires five readout channels, a total of 100 channels are required.
The performance of the preamplifier directly affected the resolution of the detector system. Various customized preamplifiers have been developed to adapt to different detectors. The integration schemes of multichannel preamplifiers can be roughly classified into three types. Integration of semiconductor pixel application-specific integrated circuits (ASICs), such as Timepix [8], MIMOSA [9], ALPIDE [10], Taichupix [11], Jadepix [12], Topmetal [13], Nupix [14], and IMPix [15]. The preamplifier, together with certain electronic stages, is photoetched adjacent to the detector sensor in the same bulk or connected to the sensor via eutectic solder bumps. The pixel size is several tens to hundreds of micrometers, which offers micrometer position resolution. These pixel ASICs find applications as vertex or tracking detectors in large-scale collider experiments, where thousands or more high-density electronics are required [10, 11], or in places of ultrahigh position resolution, such as beam telescopes [16] and spectroscopic X-ray imaging [17]. The second is chip-level integration. Encapsulation of several to over hundred channels of front-end electronics (FEE), including the preamplifier stage, has been achieved on a semiconductor chip. Typical examples include SAMPA [18], NINO [19], AGET [20], AFTER [21], TOFPET [22] and PADI [23]. The connection between the detector readout electrodes and FEE is established using transmission lines, usually on a printed circuit board (PCB). Separation of the FEE from the detector limits the detector patch size, as encountered in pixel ASICs, whereas chip-level integration still guarantees a high circuit density. Hence, this scheme is widely adopted in large-area detectors and other applications where high-density readout electronics are pursued, for example, the time projection chamber (TPC), muon chamber, and time of flight (ToF) detectors in the ALICE experiment [18, 24, 25], silicon tracker and BGO calorimeter on the DAMPE satellite [26, 27], Compton telescope for dose monitoring in hadron therapy [28], and ToF detectors in positron emission tomography (PET) [29]. Third, there is board-level integration. Typically, tens of channels can be realized on a single PCB. Each channel is constructed with discrete elements, including operational amplifiers (OPAs), resistors, and capacitors. This solution is usually adopted in situations where hundreds of channels are required and the board-level circuit density is acceptable. Compared to the chip level realization, the dynamic range and circuit logic can be adjusted more conveniently and economically to meet various requirements, by selecting adequate elements from the vast commercial market. Typical applications can be found in the SPA02-16 and SPA03-16 preamplifier modules for silicon detector array [30], the multi-purpose TPC at CSNS Back-n [31], the NEXT experiment in search of 0νββ decay [32, 33], the scintillation detector array designed for PET [34], the CZT-based gamma-ray spectrometer [35], and the ITER radial X-ray camera [36], etc.
In this study, a third scheme was adopted. A versatile 32-channel charge-sensitive amplifier (CSA) is designed for the PPAC array under development. Section 2 describes the schematic and PCB design of the amplifier, Section 3 presents the performance calibrations, Section 4 shows the test results for application to a prototype PPAC, and Sect. 5 concludes this work.
Schematic Circuit Diagram and PCB Design
The PPAC array model under development is illustrated in Fig. 1. Twenty identical trapezoidal PPACs were arranged inside a ∅50 cm spherical chamber, covering nearly the full 4π solid angle. In physical experiments, energetically charged particles are emitted from a solid target at the chamber center and detected by the PPACs. The detectors measured the particle emission directions and the striking time difference between them.
_2026_01/1001-8042-2026-01-8/alternativeImage/1001-8042-2026-01-8-F001.jpg)
The particle emission polar and azimuthal angles were deduced from the particle hitting position on the detector, which was read out using a pixel-strip delay-line anode. In Fig. 1(b), all the other structures are removed, except for the top layer of the anode PCB, gas area, and particle entrance membrane. Trapezoidal metallic pixels of equal altitude are distributed on the top layer of the anode PCB facing the particle entrance membrane. Readout strips are formed by connecting every other pixel in one of the two orthogonal directions, denoted by θ and φ. Pixel connections were made between the inner layers of the anode PCB. Furthermore, the strips were connected using inductors and capacitors to implement a delay-line readout scheme. In the θ direction, the detector position resolution should be better than 3 mm, corresponding to a maximum polar angle of 0.93°. In the φ direction, the detector position resolution should be better than 1.3 mm, corresponding to a maximum azimuthal angle of 1.5°. The particle impact time was determined from the cathode membrane. Considering [1] as a reference, the time resolution should be better than 350 ps.
The characteristic fast responses of the typical PPACs are listed in Table 1. A total of 106 to 107 electron-ion pairs can be generated in avalanche multiplication [37, 38]. However, only 10% of all electrons contribute to the fast signal [39, 40]. The rise time is normally 5-10 ns [37-41], which is defined as the time required for the signal to rise from 10% to 90% of its amplitude. The full width was approximately 15 ns [37, 40], which is the duration between the signal rising past 10% of its amplitude and subsequently falling below 10% of its amplitude. Accordingly, the maximum current was estimated as several μA. The calculated fast electric current profile induced on the anode by electrons moving across a 3 mm thick PPAC is shown in Fig. 2 [40]. The preamplifier is designed to convert the PPAC output charge to a voltage pulse of several hundred millivolts in amplitude. The width of the voltage pulse was set to the same order as that of the original current pulse width, allowing for high counting rates.
| Current Rise Time1 | Current Width2 | Current Maximum3 | Total Avalanche Electrons |
|---|---|---|---|
| 6 ns [39] | 20 ns [37]4 | several | 106 ~ 107 [37]5 |
| 8 ns [37]4 | 15 ns [40] | μA | 106 [38]5 |
| 10 ns [40] | |||
| 5 ns [41] |
_2026_01/1001-8042-2026-01-8/alternativeImage/1001-8042-2026-01-8-F002.jpg)
Schematic Design
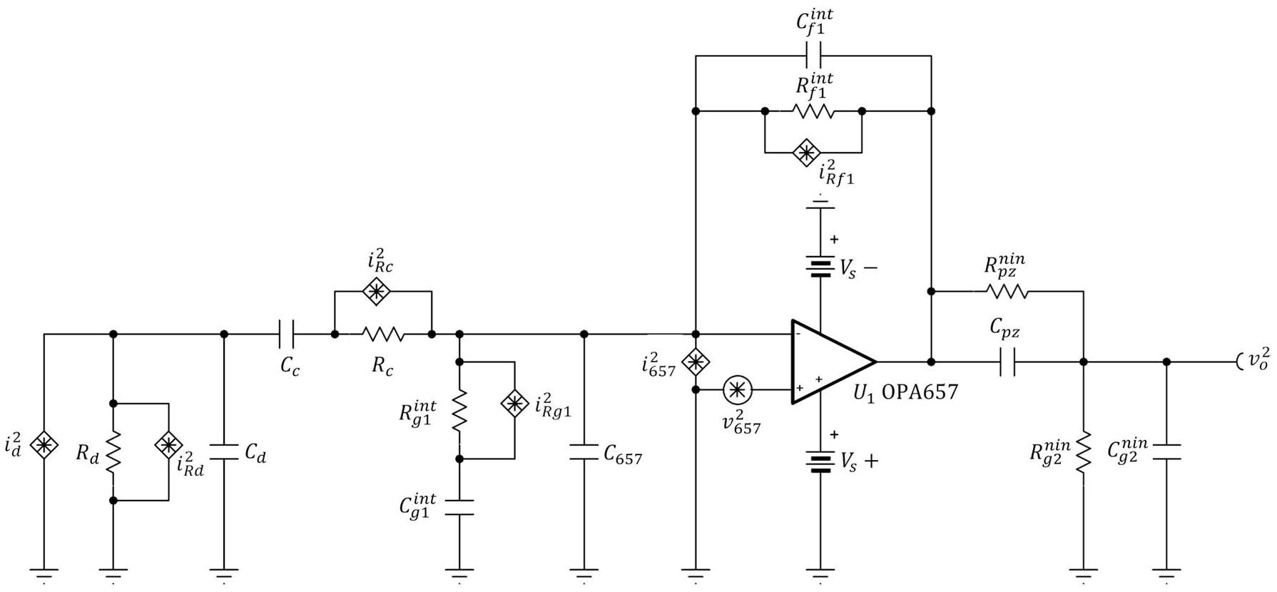
Each CSA channel is composed of two stages of OPA circuit. The first stage was the charge integrator (Qint). The second is a non-inverting amplification (NinvAmp) or inverting amplification (InvAmp) stage designed for different detector response polarities. Figure 3 show schematic diagrams, that is, (a) Qint + NinvAmp and (b) Qint + InvAmp. The Qint input was AC-coupled to the detector electrode via a single-ended transmission line of 50 Ω. To control the output noise, the Qint stage was used in conjunction with a pole-zero cancellation (PZC) net. OPA657 [42] and OPA847 [43] produced by the Texas Instruments Incorporated Company were adopted in the first and second amplifier stages, respectively. Both feature a very low input voltage noise density, whereas the JFET-input stage endows OPA657 with a much lower input current noise density and input bias current. Hence, using OPA657 in the first stage provides lower noise and higher direct-current (DC) precision at the output.
_2026_01/1001-8042-2026-01-8/alternativeImage/1001-8042-2026-01-8-F003.jpg)
The signal-to-noise ratio (SNR) of the final output is principally determined by the SNR of the Qint output. The feedback capacitor
In the InvAmp stage, the feedback resistors are
In the Qint + NinvAmp configuration, the PZC circuit comprises
For the input charge of 105 to 106 equivalent electrons, the Qint output pulse height is expected to be 3.2 mV to 32 mV. The PZC net roughly halves the amplitude to 1.6 mV and 16 mV due to the ballistic deficit. This signal is further amplified±50 times in the following NinvAmp or InvAmp stages. Finally, the impedance-matching resistor Ro halves the voltage transmitted to the following 50 Ω transmission line. Therefore, the final output pulse height ranged from 40 mV to 400 mV. This corresponds to an estimated conversion gain of 2.5 mV/fC, which is consistent with the calibrated gain in Sect. 3.2.
Bandwidth and Noise Analysis
The circuit parameters are optimized to increase the SNR while preserving the detector’s fast response information in the output signal, which requires balancing the signal front edge speed, noise level, and counting rate capability. The high GBWs and SRs of OPA657 and OPA847 guarantee a fast transient response such that the output signal front edge can follow the nanosecond detector response. The counting rate capability is limited by the signal decay time, which is determined by the frequency response (FR).
For the Qint + NinvAmp circuit, the FR is_2026_01/1001-8042-2026-01-8/alternativeImage/1001-8042-2026-01-8-M001.png)
_2026_01/1001-8042-2026-01-8/alternativeImage/1001-8042-2026-01-8-M002.png)
_2026_01/1001-8042-2026-01-8/alternativeImage/1001-8042-2026-01-8-F004.jpg)
The passbands of the Qint + NinvAmp and Qint + InvAmp circuits can be identified from the AFR curves as 160 kHz to 16 MHz and 300 kHz to 16 MHz, respectively. The lower frequency region was suppressed by the Qint band-pass filter, the passband of which was 90–560 kHz. The high-frequency -3 dB bandwidths of the overall circuits are much larger than those of the Qint circuit because the PZC net is a high-pass filter with a bandwidth of 16 MHz. Furthermore, the bandwidths of the NinvAmp and InvAmp circuits are 340 MHz. They do not contribute to the overall bandwidth and ensure that the signals from the PZCs can be amplified linearly. The 16 MHz high-frequency -3 dB bandwidth of both CSAs results in a signal decay edge of ~22 ns, which ensures that the CSAs can operate at high counting rates.
However, controlling the noise level of the Qint stage is key to improving the SNR of the final output, which also benefits from the PZC high-pass filter. Taking Qint + NinvAmp CSA, for instance, the noise model of Qint with PZC is shown in Fig. 5. The symbols
_2026_01/1001-8042-2026-01-8/alternativeImage/1001-8042-2026-01-8-F005.jpg)
By disregarding the detector leakage current noise and substituting
_2026_01/1001-8042-2026-01-8/alternativeImage/1001-8042-2026-01-8-F006.jpg)
PCB Layout and Routing
On a rectangular 10 cm×20 cm PCB, 4 × 8 preamplifiers are realized in a planar array, as shown in Fig. 7. The pad layout and routing were the same for each unit. By setting some pads DNP (do not populate), there is considerable flexibility in adjusting circuits. Thus, both the CSA circuits can be implemented. In Fig. 7, the 1st and 3rd rows are the Qint + NinvAmp amplifiers, while the 2nd and 4th rows are the Qint + InvAmp circuits. At the input and output, the signals were routed through a surface-mounting board-to-board (BTB) connector. The adjacent signal pins on each connector are isolated by a pair of pins that are independently connected to the power and ground planes. This pin configuration minimizes the connector-mediated crosstalk, unifies the signal return path, and contributes to reducing the power-ground impedance. The two LEMO connectors soldered on the bottom were used for the power supply in the circuit test phase.
_2026_01/1001-8042-2026-01-8/alternativeImage/1001-8042-2026-01-8-F007.jpg)
The stack consists of ten layers, as listed in Table 2. The second and bottom layers were ground planes for better electromagnetic compatibility (EMC). Between them, four signal layers are interleaved with the ground or power planes. Thus, all 32 input and 32 output signal traces were striplines routed in parallel. The impedance of the signal traces was adjusted to 50 Ω with the trace width set to 9 mil. The minimum separation between two adjacent traces parallel to the PCB surface is at least 120 mil when they are on the same layer, 60 mil when they are on adjacent signal planes, and 0 when they are three layers apart. Except for 16 parallel signal traces (eight input and eight output) on each signal plane, the remaining area was filled with grounded copper, which provided even better decoupling for the power planes. In addition, stitching vias were placed around each amplifier cell along the PCB border and on both sides of every signal trace.
| Layer | Routing |
|---|---|
| 1 (top) | component layer |
| 2 | GND |
| 3 | signal |
| 4 | PWR, +5 V |
| 5 | signal |
| 6 | GND |
| 7 | signal |
| 8 | PWR, -5 V |
| 9 | signal |
| 10 (bottom) | GND with a few components |
Power Consumption and Heat Dissipation
In all subsequent laboratory tests, the ±5 V power supplies of the OPAs were provided by the Rohde & Schwarz HMP4040 regulated power supply, which has an RMS voltage ripple of less than 1.5 mV [44]. Moreover, three parallel decoupling capacitors,
The 32-channel CSA under test was placed in a 34 cm × 23.5 cm × 16 cm metal shielding box, which also entirely prevented the airflow. It is connected to the box via coaxial signal cables at the input, output, and power supply connectors; via screws at the four corners; and via copper cables at the six via holes along the PCB edges. All channels were simultaneously driven in the same manner using a 1 MHz excitation signal. The amplitudes of the 32 output signals were 1 V. The load resistor of each channel is 50 Ω. After stabilization, the power consumption per channel was 321 mW, which is slightly higher than the quiescent power.
After one hour of continuous operation, the temperature distribution on the CSA surface was measured using a Fluke iSee TC01A thermal-imaging camera [45]. As shown in Fig. 8, the highest temperature, 62.1°, occurred in the OPA package. The measurements were performed at 25° ambient temperature and a camera-to-CSA distance of 25 cm. The infrared emissivity was set to 0.9 according to the materials of the chip package and PCB solder mask. Every channel works stably during several hours of continuous operation. Hence, the CSA is qualified for long-term operation in air at room temperature under the condition that proper connections with the shielding box are made as above.
_2026_01/1001-8042-2026-01-8/alternativeImage/1001-8042-2026-01-8-F008.jpg)
Performance Tests
The Qint + NinvAmp and Qint + InvAmp channels used in the performance calibrations are shown in Figs. 7(a) and (b). Typical waveform outputs of the CSAs are presented in Fig. 9 together with the input charge signals. These are calculated as follows: a resistor
_2026_01/1001-8042-2026-01-8/alternativeImage/1001-8042-2026-01-8-F009.jpg)
The input voltage pulse is generated using a Tektronix AFG 31252 signal generator [46]. The output waveforms were acquired with a Rohde & Schwarz MXO44 oscilloscope [47] (HD mode: 14-bit analog-to-digital converter (ADC), 300 MHz bandwidth, 2.5 GS/s sampling rate). In the following performance tests, the signal generator and oscilloscope used were the same as above, except for the noise, baseline, and time-resolution measurements.
Bandwidth
Sinusoidal voltage signals with frequencies ranging from 10 kHz to 100 MHz were fed into each circuit via the Rtest resistor. The average amplitude of the output signals was measured using an oscilloscope. The AFRs are shown in Fig. 10. From the curves, the passbands of the Qint + NinvAmp and Qint + InvAmp circuits were determined to be 270 kHz–13 MHz and 104 kHz–15 MHz, respectively, which are consistent with the theoretical AFRs.
_2026_01/1001-8042-2026-01-8/alternativeImage/1001-8042-2026-01-8-F010.jpg)
Linearity
The input charge signals are generated in the same manner as in Fig. 9, differing only in the total input charge. The evolution of the average output pulse amplitude with respect to the total input charge is shown in Fig. 11. The conversion gain is determined by fitting the corresponding data, which are -1.78 mV/fC and 2.02 mV/fC for the Qint + NinvAmp and Qint + InvAmp circuits, respectively. The measured input ranges are -96 fC to -864 fC and -48 fC to -720 fC. The corresponding linear correlation coefficients are -0.99995 and 0.99981, respectively. The corresponding integral nonlinearities were ±0.5% and ±0.7%. The energy deposition of an incident particle inside a PPAC and the charge avalanche amplification exhibit considerable fluctuations that are much larger than the measured integral nonlinearities. Hence, the proposed circuit linearities are acceptable.
_2026_01/1001-8042-2026-01-8/alternativeImage/1001-8042-2026-01-8-F011.jpg)
Noise and Baseline
The detector capacitance Cd is simulated with a capacitor soldered between the channel input pad and ground pad under the input BTB connector. The RMS noise and offset of the signal baseline were measured using the statistical function of the Keysight InfiniiVision MSOX6004A oscilloscope [48] (HD mode: 12-bit ADC, 1 GHz bandwidth, 20 GS/s sampling rate), which are the standard deviation and mean of the baseline statistics, respectively. During the measurements, the time range of the oscilloscope was set as -1 μs ~ 1μs. The voltage ripple of the HMP4040 power supply had no observable influence on the noise and baseline performance, as verified by substituting it with lithium-ion batteries. The results are shown in Fig. 12. Each dataset is fitted using a cubic polynomial. For the Qint + NinvAmp and Qint + InvAmp circuits, the zero-capacitance RMS noises are 5.85 mV and 6.59 mV, respectively. They correspond to the equivalent noise charges (ENCs) of 3.29 fC and 3.26 fC, respectively. The noise evolution is dominated by the linear coefficients, which are 6.58×10-2 and 9.27×10-2. The noise evolution is further modified by the quadratic coefficients -5.01×10-4 and -9.84×10-4 and the cubic coefficients 1.60×10-6 and 4.37×10-6, respectively. The maximum baseline shift of each output with varying detector capacitance is 1.35 mV and 6.12 mV, respectively, both of which are smaller than the corresponding RMS noise.
_2026_01/1001-8042-2026-01-8/alternativeImage/1001-8042-2026-01-8-F012.jpg)
Crosstalk
The crosstalk between any two channels is measured as follows: The charge signal is identical to that shown in Fig. 9 was fed to one channel through Rtest. A 50 Ω load resistor was pre-installed at the output of the channel immediately under the output BTB connector. The outputs of any other channel are then observed using an oscilloscope via the corresponding pins of the output BTB connector. The waveforms did not show any differences in the presence of the input charge signal. Hence, it can be concluded that crosstalk, if any, is completely masked by the noise.
Timing Accuracy
The bandwidth, linearity, noise, and baseline shift of the CSAs contribute to the timing accuracy of the detection system, which is the ultimate requirement of the PPAC array under development. The timing accuracy is also influenced by the detector response and the back-end data acquisition system. To calibrate the CSA contribution to the timing accuracy, a capacitor
In the measurement, a pair of Qint + NinvAmp channels or Qint + InvAmp channels was tested. Two 128 kHz exponentially decaying excitation signals are fed to the channels, with a relative delay of several nanoseconds. The amplitudes of the excitation signals were tuned such that the amplitudes of the two CSA output signals were both -1 V. The two output signals were acquired using an oscilloscope (Tektronix DPO5034B [49]; 350 MHz bandwidth, 5 Gs/s sampling rate) with a sampling interval of 10 ps. Subsequently, the two waveforms were analyzed offline using a constant fraction discrimination algorithm, from which the time difference was calculated. In total, 2000 pairs of waveforms were analyzed for both the Qint + NinvAmp and Qint + InvAmp cases. The distributions of the time differences are shown in Fig. 13 with the mean time difference shifted to zero. The same test and analysis methods were applied to a commercial preamplifier module, FTA820A [50], in which the excitation signal amplitudes were also tuned to ensure that the output signal amplitudes were -1 V.
_2026_01/1001-8042-2026-01-8/alternativeImage/1001-8042-2026-01-8-F013.jpg)
Histograms were fitted using Gaussian functions. The standard deviations of the fitting results for the Qint + NinvAmp, Qint + InvAmp, and FTA820A amplifiers are 50.4 ps, 45.3 ps, and 13.7 ps, respectively. The time resolutions of a single channel were obtained by dividing them by
Application in PPAC
The practicality of the CSAs was verified using a custom-made PPAC. It is a prototype of one unit of the PPAC array under development and is used as a proof of principle. It primarily consists of a cathode membrane and an anode readout PCB, as shown in Fig. 14. They were parallel at a distance of 9 mm. The membrane was a double-sided, aluminum-coated Mylar film. The thickness of the Mylar material is 2 μm. The thickness of the two aluminum layers was 300 nm. The top layer of the readout PCB was a 61×61 array of square copper pixels. Adjacent pixels belong to two orthogonal dimensions, namely, the x or y dimension, with no electrical connection between them other than parasitic ones. Along each dimension, the pixels were connected by copper traces on the inner PCB layers, forming pixel strips that were further connected with a delay line. Hence, the Cartesian coordinates (x, y) of an incident particle can be read independently using two delay lines. Each delay line consisted of a series of inductors and capacitors that simulated an actual transmission line. The sensitive area of the detector was 61 mm × 61 mm, pixel repetition period was 1 mm, and delay time between adjacent pixel strips was 4 ns. The total delay time of each delay line was 240 ns.
_2026_01/1001-8042-2026-01-8/alternativeImage/1001-8042-2026-01-8-F014.jpg)
During the test, the membrane was supplied with -1 kV high voltage, and each delay line was grounded with 1 MΩ resistors at both ends. The detector was filled with 7.6 mbar iC4H10 gas, and the entire detector was placed in a vacuum chamber of
Typical waveforms from CSAs are shown in Fig. 15. The trigger signal (S0) was read out from the membrane using a Qint + NinvAmp amplifier. The other four signals
_2026_01/1001-8042-2026-01-8/alternativeImage/1001-8042-2026-01-8-F015.jpg)
The five analog signals from the CSAs were fed to a constant fraction discriminator, the ORTEC CF8000 [51]. The five logic signals from the discriminator were further processed using the CAEN time-to-digital converter (TDC) module V775 [52]. The digital times of the four delay-line signals, tx1, tx2, ty1, and ty2 are measured relative to the trigger time t0, the latter of which signifies the particle arrival time. For comparison purposes, the same test procedure was performed using the FTA820A module.
The distributions of tx1+tx2 and ty1+ty2 represent the time resolutions of the delay lines in the X- and Y-directions, respectively. They are shown in Fig. 16, where the mean is shifted to zero. The gray histograms and histograms with no fill were obtained with the designed CSA and FTA820A module, respectively. Dividing the standard deviations by
_2026_01/1001-8042-2026-01-8/alternativeImage/1001-8042-2026-01-8-F016.jpg)
The position coordinates are calculated as
_2026_01/1001-8042-2026-01-8/alternativeImage/1001-8042-2026-01-8-F017.jpg)
The position resolutions were further analyzed as follows: Taking Fig. 17(a) for instance, the arrow indicates the position distribution h(x, y) used for position resolution analysis, which is enlarged in Fig. 18(a). It is formed by particles passing through the corresponding aperture. On the other hand, the distribution g(x, y) of the positions where these particles pass through the detector membrane is simulated with the Geant4 software [53], which is shown in Fig. 18(b). The position resolution function ρ(x, y) is then obtained by deconvolving h(x, y) with the kernel g(x, y), as shown in Fig. 18(d). The distributions shown in Fig. 18(c) is
_2026_01/1001-8042-2026-01-8/alternativeImage/1001-8042-2026-01-8-F018.jpg)
_2026_01/1001-8042-2026-01-8/alternativeImage/1001-8042-2026-01-8-F019.jpg)
Finally, the CSA exhibited excellent stability during the position spectra data acquisition process, which lasted for several hours at RT.
Summary
In summary, a 32-channel CSA was designed for a PPAC array under development for Coulomb excitation studies on atomic nuclei. This is realized on a 10 cm × 20 cm PCB with OPAs and other discrete components. Each channel mainly consists of an integrator, PZC net, and linear amplification stage, which can be configured to accommodate either positive or negative inputs. The performance parameters of CSA are listed in Table 3. In the prototype PPAC application, the CSA performs as well as the commercial FTA820A amplifier, providing a position resolution as good as 0.17 mm and exhibiting reliable stability during several hours of continuous data acquisition. Both the CSA intrinsic time resolution and detector position resolution were one order of magnitude better than the requirements. Compared to the FTA820A module, CSA offers the critical advantage of high integrity, which is essential for the 100-channel PPAC array.
| Parameter | Qint + NinvAmp | Qint + InvAmp |
|---|---|---|
| Dynamic range (fC) | -864 | -720 |
| Conversion gain (mV/fC) | -1.78 | 2.02 |
| Integral nonlinearity | ±0.5% | ±0.7% |
| Leading edge | as low as 3.8 ns | as low as 4.1 ns |
| Bandwidth (Hz) | 270k~13M | 104k~15M |
| RMS noise (mV) | 5.85 | 6.59 |
| ENC (fC) | 3.29 | 3.26 |
| Baseline shift (mV) | <1.35 | <6.12 |
| Crosstalk | not observed | not observed |
| Timing accuracy (ps) | 35.6 | 32.0 |
| Power (mW) | 321 | 321 |
CHICO, a heavy ion detector for Gammasphere
. Nucl. Instrum. Methods Phys. Res. Sect. A 452, 205–222 2000). https://doi.org/10.1016/s0168-9002(00)00429-0CHICO2, a two-dimensional pixelated parallel-plate avalanche counter
. Nucl. Instrum. Methods Phys. Res. Sect. A 814, 6–11 2016). https://doi.org/10.1016/j.nima.2016.01.034Development of parallel plate avalanche counter for heavy ion collision in radioactive ion beam
. Nucl. Eng. Technol. 52, 575–580 2020). https://doi.org/10.1016/j.net.2019.08.020A gas-filled recoil separator, SHANS2, at the China Accelerator Facility for Superheavy Elements
. Nucl. Instrum. Methods Phys. Res. Sect. A 1050,A CsI (Tl) gamma detection array at the external target hall of CSRm
. Nucl. Instrum. Methods Phys. Res. Sect. B 317, 653–656 2013). https://doi.org/10.1016/j.nimb.2013.07.037Nuclear shapes studied by Coulomb-excitation
. Ann. Rev. Nucl. Part. Sci. 36, 683–716 1986). https://doi.org/10.1146/annurev.ns.36.120186.003343CHICO, a heavy ion detector for Gammasphere
. Nucl. Instrum. Methods Phys. Res. Sect. A 452, 205–222 2000). https://doi.org/10.1016/s0168-9002(00)00429-0Timepix3: a 65k channel hybrid pixel readout chip with simultaneous ToA/ToT and sparse readout
. J. Instrum. 9,Response of the Mimosa-28 pixel sensor to a wide range of ion species and energies
. Nucl. Instrum. Methods Phys. Res. Sect. A 1017,ALPIDE, the monolithic active pixel sensor for the ALICE ITS upgrade
. Nucl. Instrum. Methods Phys. Res. Sect. A 824, 434–438 2016). https://doi.org/10.1016/j.nima.2015.09.057Beam test of a 180 nm CMOS pixel sensor for the CEPC vertex detector
. Nucl. Instrum. Methods Phys. Res. Sect. A 1059,Design and characterisation of the JadePix-3 CMOS pixel sensor
. Nucl. Instrum. Methods Phys. Res. Sect. A 1048,A low-noise CMOS pixel direct charge sensor, Topmetal-II-
. Nucl. Instrum. Methods Phys. Res. Sect. A 810, 144–150 2016). https://doi.org/10.1016/j.nima.2015.11.153Design of Nupix-A1, a monolithic active pixel sensor for heavy-ion physics
. Nucl. Instrum. Methods Phys. Res. Sect. A 1039,A novel silicon pixel sensor for beam monitoringapplications at heavy-ion accelerators
. J. Instrum. 19,Charged particle tracking with the Timepix ASIC
. Nucl. Instrum. Methods Phys. Res. Sect. A 661, 31–49 2012). https://doi.org/10.1016/j.nima.2011.09.021Review of hybrid pixel detector readout ASICs for spectroscopic X-ray imaging
. J. Instrum. 11,SAMPA chip: the new 32 channels ASIC for the ALICE TPC and MCH upgrades
. J. Instrum. 12,NINO: an ultra-fast and low-power front-end amplifier/discriminator ASIC designed for the multigap resistive plate chamber
. Nucl. Instrum. Methods Phys. Res. Sect. A 533, 183–187 2004). https://doi.org/10.1016/j.nima.2004.07.024AFTER, an ASIC for the readout of the large T2K time projection chambers
. IEEE Trans. Nucl. Sci. 55, 1744–1752 2008). https://doi.org/10.1109/tns.2008.924067TOFPET ASIC for PET applications
. J. Instrum. 8,PADI, an ultrafast preamplifier - discriminator ASIC for time-of-flight measurements
. IEEE Trans. Nucl. Sci. 61, 1015–1023 2014). https://doi.org/10.1109/tns.2014.2305999The preamplifier shaper for the ALICE TPC detector
. Nucl. Instrum. Methods Phys. Res. Sect. A 676, 106–119 2012). https://doi.org/10.1016/j.nima.2012.02.012NINO: an ultrafast low-power front-end amplifier discriminator for the time-of-flight detector in the ALICE experiment
. IEEE Trans. Nucl. Sci. 51, 1974–1978 2004). https://doi.org/10.1109/tns.2004.836048Design of the readout electronics for the DAMPE silicon tracker detector
. Chin. Phys. C 40,Design of the readout electronics for the Qualification Model of DAMPE BGO calorimeter
. inTOFPET 2: a high-performance circuit for PET time-of-flight
. Nucl. Instrum. Methods Phys. Res. Sect. A 824, 194–195 2016). https://doi.org/10.1016/j.nima.2015.11.036Compact 16-channel integrated charge-sensitive preamplifier module for silicon strip detectors
. Nucl. Sci. Tech. 31, 48 2020). https://doi.org/10.1007/s41365-020-00755-0Readout system for a prototype multi-purpose time projection chamber at CSNS back-n
. J. Instrum. 17,NEXT-100 technical design report (TDR) - executive summary
. J. Instrum. 7,The front-end electronics for the 1.8-kchannel SiPM tracking plane in the NEW detector
. J. Instrum. 10,Improvement of sigma delta charge readout method for radiation detector application
. Nucl. Instrum. Methods Phys. Res. Sect. A 1024,Design and simulation for pre-amplifier of ITER radial X-ray camera
. J. Fusion Energy 37, 136–143 2018). https://doi.org/10.1007/s10894-018-0160-7Pulse-shape discrimination of alpha particles of different specific energy-loss with parallel-plate avalanche counters
. IEEE Trans. Nucl. Sci. 61, 1326–1332 2014). https://doi.org/10.1109/tns.2014.2322571Development of a parallel-plate avalanche counter with optical readout (O-PPAC)
. J. Instrum. 13,Development of parallel plate avalanche counter (PPAC) for BigRIPS fragment separator
. Nucl. Instrum. Methods Phys. Res. Sect. B 317, 717–727 2013). https://doi.org/10.1016/j.nimb.2013.08.050Parallel-plate avalanche counters for heavy-ion beam tracking: history and mysteries
. Phys. Rev. Accel. Beams 27,An annular parallel plate avalanche counter for heavy-ion γ-ray coincidence measurements
. Nucl. Instrum. Methods Phys. Res. Sect. A 922, 209–216 2019). https://doi.org/10.1016/j.nima.2018.12.075OPA657
, https://www.ti.com/product/OPA657. AccessedOPA847
, https://www.ti.com/product/OPA847. AccessedRohde & Schwarz HMP4040 regulated power supply
, https://www.rohde-schwarz.com/us/products/test-and-measurement/dc-power-supplies/rs-hmp4000-power-supply-series_63493-47360.html. AccessedFluke iSee Mobile Thermal Camera - TC01A
, https://www.fluke.com/en-us/product/thermal-cameras/fluke-tc01a-tc01b. AccessedTektronix AFG 31252 signal generator
, https://www.tek.com/en/datasheet/arbitrary-function-generators. AccessedRohde & Schwarz MXO44 oscilloscope
, https://www.rohde-schwarz.com/us/products/test-and-measurement/oscilloscopes/rs-mxo-4-oscilloscope_63493-1164992.html. AccessedKeysight InfiniiVision MSOX6004A oscilloscope
, https://www.keysight.com/us/en/product/MSOX6004A/mixed-signal-oscilloscope-1ghz-6ghz-4-analog-16-digital-channels.html. AccessedTektronix DPO5034B oscilloscope
, https://www.tek.com/en/datasheet/mixed-signal-oscilloscopes. AccessedFTA820A Octal Fast Timing Amplifier
, https://www.ortec-online.com/products/electronic-instruments/amplifiers/fta820a. AccessedCF8000 octal constant-fraction discriminator
, https://www.ortec-online.com/products/electronic-instruments/fast-timing-discriminators/cf8000. AccessedV775 - 32 channel multievent TDC (35÷300 ps)
, https://www.caen.it/products/v775/. AccessedGeant4
, https://geant4.web.cern.ch/. AccessedThe authors declare that they have no competing interests.

